您好,欢迎访问bat365中文官方网站!

政策法规 | 教育部印发《高等学校实验室安全规范》

      为抓紧、抓实、抓细实验室安全工作,坚决防范遏制实验室安全事故发生,切实维护师生生命财产安全、社会稳定,全面筑牢校园安全防线,构建一个科学的、长效的实验室教育体系。教育部办公厅于2023年2月14日印发《高等学校实验室安全规范》,面向社会主动公开。

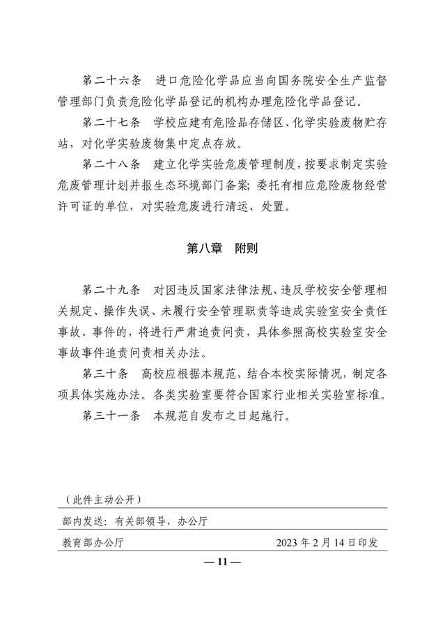
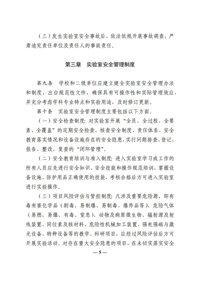
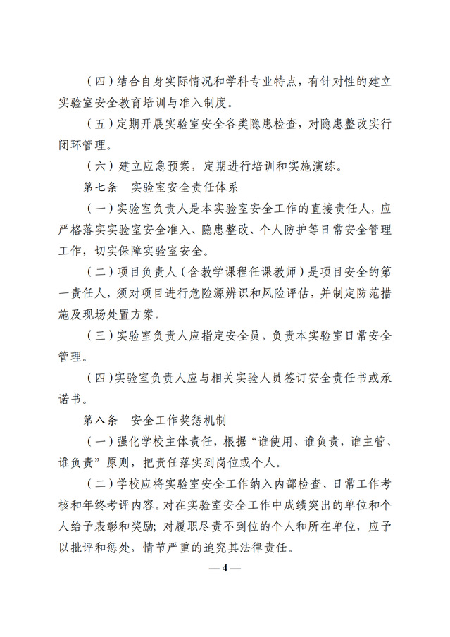
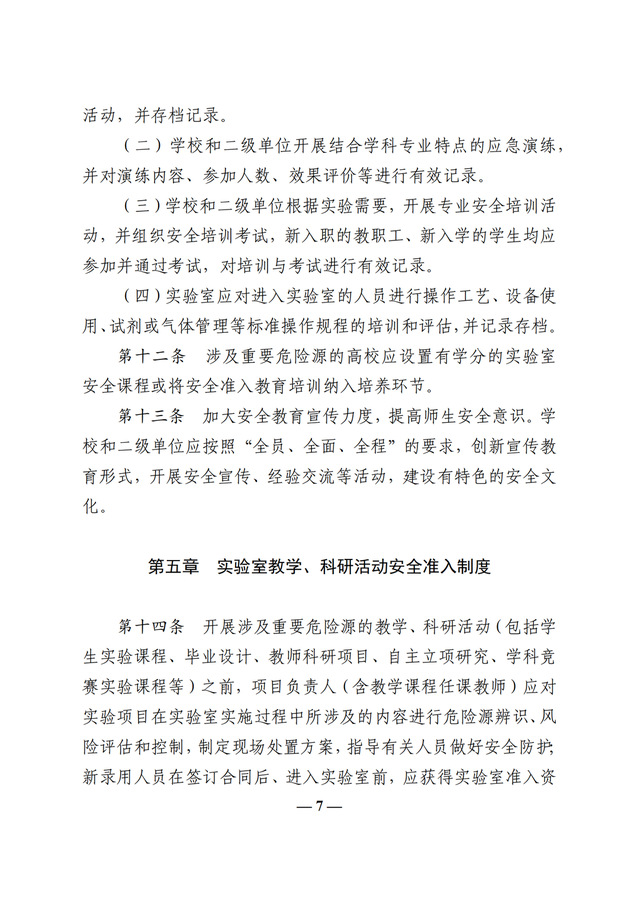
全文如下: